EN
首页
关于协会
协会章程
协会领导
组织机构
协会简介
业务范围
协会沿革
联系我们
新闻中心
党建专栏
通知公告
产业要闻
协会要闻
会员中心
会员须知
协会负责人
协会常务理事会
协会理事会
协会监事会
地信企业家风采
创新之声
分支机构
工作委员会
技术委员会
188app金宝搏
省协会活动
表彰排行
科技进步奖
优秀工程
百强企业
最具活力中小企业
最具成长性企业
会议展览
2024年大会
历届大会回顾
跨界融合大会
海峡两岸研讨会
专业服务
产业研究
无人机考培
团体标准化
培训研讨
投资融资
软件测评
行业治理
政策法规
行业自律
会员申请
NEWS
新闻中心
NEWS
党建专栏
通知公告
产业要闻
协会要闻
技术委员会
通知公告
全国高校实景三维...
>
通知公告
>
新闻中心
>
首页
全国高校实景三维数据应用场景创意大赛获奖结果公告
time: 2024-12-18 15:18:16 作者:
分享到 :
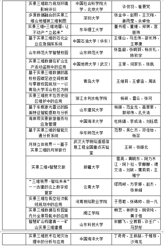
全国高校实景三维数据应用场景创意大赛,经申报、初评、专家评审、公示,共评出最佳创意奖
1项、一等奖3项、二等奖5项、三等奖20项、优秀创意奖30项
。
现将
获奖
情况公告如下:
map